中国互联网络信息中心招聘信息
2026年03月04日14:54
字体:[
大
中
小
]
一、单位简介
中国互联网络信息中心(China Internet Network Information Center,简称CNNIC)于1997年6月3日组建,是工业和信息化部直属科研事业单位,行使国家互联网络信息中心职能。
中心承担国家互联网基础资源发展管理、国家互联网基础设施运行安全保障、互联网基础资源关键技术研发、互联网发展与数字经济研究、全球互联网治理和国际合作等重要职责,积极发挥互联网基础资源国家队作用,推动我国互联网高质量发展,为加快推进新型工业化、建设制造强国和网络强国提供有力支撑。
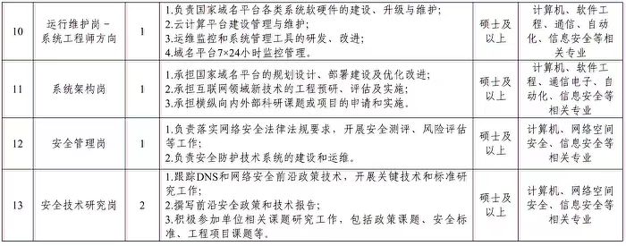
二、岗位信息


三、福利待遇
择优解决北京户口、国家级博士后工作站进站、五险一金、员工及子女补充医疗保险、房补、公租房/人才公寓、优秀员工推荐深造机会、带薪年假、定期体检、工会福利等。
四、联系方式
1.请发送简历至邮箱:zhaopin@cnnic.cn;邮件标题格式:姓名+应聘岗位。
2.单位官网:https://www.cnnic.cn。
